Oncotarget

Corrections:

Correction: β2-spectrin depletion impairs DNA damage repair

PDF  |  How to cite

Oncotarget. 2026; 17:210-211. https://doi.org/10.18632/oncotarget.28857

Metrics: PDF 94 views

Nobuo Horikoshi1,2, Raj K. Pandita1,2, AKalpana Mujoo1, Shashank Hambarde1,3, Dharmendra Sharma1, Abid R. Mattoo1, Sharmistha Chakraborty1,2, Vijaya Charaka1, Clayton R. Hunt1,2, Tej K. Pandita1,2,

1Department of Radiation Oncology, Houston Methodist Research Institute, Houston, TX, USA
2Department of Radiation Oncology, University of Texas Southwestern Medical School, Dallas, TX, USA
3Department of Microbiology and Molecular Genetics, McGovern Medical School, University of Texas Health Science Center at Houston, Houston, TX, USA

Published: April 24, 2026

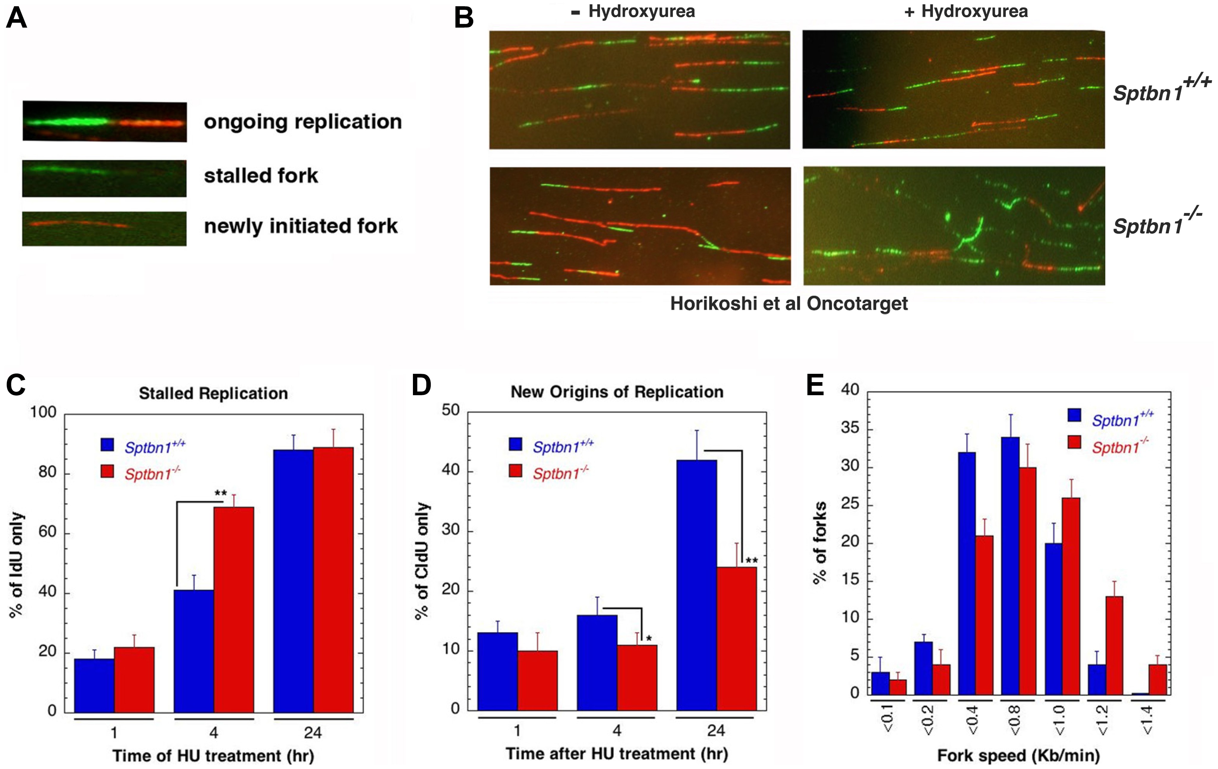
This article has been corrected:It was identified that a portion of Figure 6B was improperly placed, resulting in an overlap between two images (Sptbn1−/− and Sptbn1+/+) for new DNA replication forks in MEF cells without Hydroxyurea treatment. The authors provided a revised Figure 6B, replacing the image for Sptbn1−/− cells without Hydroxyurea treatment with the correct data from the original experiments. This correction does not alter the article’s conclusions.

Original article: Oncotarget. 2016; 7:33557-33570. DOI: https://doi.org/10.18632/oncotarget.9677.

Figure 6: Sptbn1−/− MEFs exhibit defective stalled DNA replication fork resolution and new origins of replication. (A, B) Initiation of new DNA replication forks and reinitiation of stalled DNA replication forks in Sptbn1−/− and Sptbn1+/+ MEFs. cells were pre-labeled with 5-iododeoxyuridine (IdU), treated with hydroxyurea (HU) for the indicated intervals, and then rinsed to remove HU followed by post labeling with 5-chlorodeoxyuridine (CldU) (upper panel) as described previously [66]. The cells were fixed and immunostained with IdU (green) and CldU (red) antibodies. (A) Three major types of labeled DNA tracts for analysis are shown. (B) Sptbn1+/+ and Sptbn1−/− MEFs with and without treatment of hydroxyurea. (C) Percentages of stalled DNA replication forks (IdU only signals) in Sptbn1−/− and Sptbn1+/+ cells after HU treatment. (D) New origins (CldU signals) in Sptbn1−/− and Sptbn1+/+ cells. (E) Percentage of forks with fork speed in Sptbn1−/− and Sptbn1+/+ MEFs. Means ± standard deviations of 3 independent experiments are shown in. *p < 0.05; **p < 0.01, Student t-test.